14503.1214_F3
B14503.21.1214
ID2
LocationNorway
Approximate number of models30
Approximate size282 GB
Soapstone artifacts originate from Late Mesolithic or Early Neolithic sites in Western Norway (there are also several stray finds). Only those in the Late Mesolithic layers can be securely attributed stratigraphically. Chronologically they are attributed to 6400-3300 BCE and represent a material culture of the fishing oriented Stone Age societies of the region.
Dataset includes 30 sinkers for line fishing. They are various in size and shape. All are engraved with one or several lines that are the subject of further technological study. Usually, such sinkers are featured with furrow — a wider engraving supposedly used to tighten the line. There are also finer ones, often read as ornamentation. The origin of soapstone is suspected to be local, but is generally unclear.
ID
B14503.21.1214
A small subtriangular piece of soapstone, interpreted as a sinker. No furrow. Featured with side notches and cross-hatched incisions on the front side. Might be a part of a sinker or a blank piece of soapstone. The archaeological context securely attributed the piece to the Late Mesolithic.
Information
Artifact material
Soapstone
Artifact is experimentally produced
No
Tool material [attributed]
Flint
Tool type [attributed]
Blade
Surface modification strategy description
Attributed as sawing with an edge of the flint tool
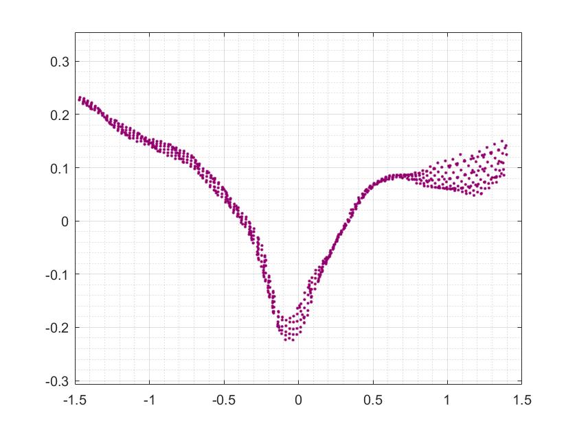
Number of slices
21
Aperture
111°
Depth
37853032 mm
FWMH
875425 mm
Extremum points, [MP]
1
Frequency of MP change per mm
N/A
Depth / FWMH ratio
487738
Comments on the slices analysis
N/A
Link to the data
N/A

