Main Image

17881.1 30922_F12

B17881.1.30922

ID2
LocationNorway
Approximate number of models30
Approximate size282 GB
Soapstone artifacts originate from Late Mesolithic or Early Neolithic sites in Western Norway (there are also several stray finds). Only those in the Late Mesolithic layers can be securely attributed stratigraphically. Chronologically they are attributed to 6400-3300 BCE and represent a material culture of the fishing oriented Stone Age societies of the region.
Dataset includes 30 sinkers for line fishing. They are various in size and shape. All are engraved with one or several lines that are the subject of further technological study. Usually, such sinkers are featured with furrow — a wider engraving supposedly used to tighten the line. There are also finer ones, often read as ornamentation. The origin of soapstone is suspected to be local, but is generally unclear.
ID
B17881.1.30922
A greyish and slaty piece of soapstone with a lengthwise furrow. The furrow is curved, wide and deep. The front side is slightly concave and covered with several wide horizontal notches. Furthermore, both front and back sides are covered with shallow and narrow incisions, arranged in cross-hatchets. Left and right sides are featured with side notches. The surface is slightly damaged, and the archaeological context is unknown.

Information

Artifact material
Soapstone
Artifact is experimentally produced
No
Tool material [attributed]
Flint
Tool type [attributed]
Blade
Surface modification strategy description
Attributed as sawing with an edge of the flint tool
Number of slices
21
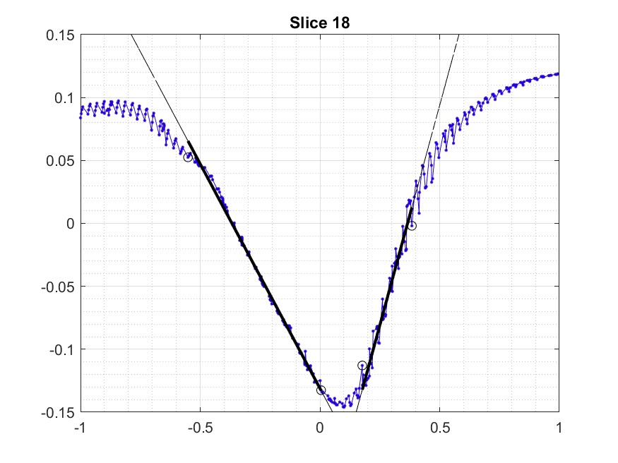
Aperture
126°
Depth
22026661 mm
FWMH
578714 mm
Extremum points, [MP]
1.43
Frequency of MP change per mm
1.33
Depth / FWMH ratio
387916
Comments on the slices analysis
N/A
Link to the data
N/A
Scroll to top