Main Image
Image

S13484.11_D0

S13484.11

ID2
LocationNorway
Approximate number of models30
Approximate size282 GB
Soapstone artifacts originate from Late Mesolithic or Early Neolithic sites in Western Norway (there are also several stray finds). Only those in the Late Mesolithic layers can be securely attributed stratigraphically. Chronologically they are attributed to 6400-3300 BCE and represent a material culture of the fishing oriented Stone Age societies of the region.
Dataset includes 30 sinkers for line fishing. They are various in size and shape. All are engraved with one or several lines that are the subject of further technological study. Usually, such sinkers are featured with furrow — a wider engraving supposedly used to tighten the line. There are also finer ones, often read as ornamentation. The origin of soapstone is suspected to be local, but is generally unclear.
ID
S13484.11
Green-grey soapstone sinker with a lengthwise vertical furrow and a cross-wise horizontal line. Both engravings are deep and wide. Grinding facets are clearly visible. The site context is not secure, just as chronological attribution.

Information

Artifact material
Soapstone
Artifact is experimentally produced
No
Tool material [attributed]
Quartz
Tool type [attributed]
Blade
Surface modification strategy description
Attributed as sawing with an edge of the quartz tool
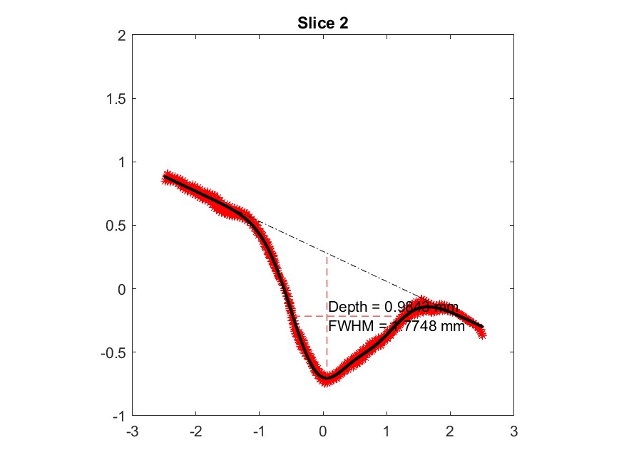
Number of slices
17
Aperture
97°
Depth
102027263 mm
FWMH
1543784 mm
Extremum points, [MP]
1.94
Frequency of MP change per mm
2.12
Depth / FWMH ratio
660891
Comments on the slices analysis
N/A
Link to the data
N/A
Scroll to top